Pemanfaatan Data
Melalui Layanan Backbone

Backbone merupakan sistem berbasis layanan (service-based system) yang berfungsi sebagai penyedia data pendidikan dalam format terbuka dan dapat diakses secara real-time. Melalui Backbone, Data Induk Pendidikan dan sistem pendukung lainnya dapat dibagipakaikan dan dimanfaatkan oleh pemerintah daerah secara langsung tanpa memerlukan proses manual atau pengambilan data secara terpisah.

Dokumen yang harus disiapkan sebelum pelaksanaan pengaliran data Backbone adalah :

  • Surat permohonan ditujukan kepada Sekretaris Jenderal Kementerian Pendidikan Dasar dan Menengah yang ditandatangani oleh Kepala Daerah (Gubernur/Bupati/Walikota). Unduh format [di sini].

  • Sebelum pelaksanaan pemanfaatan data Backbone diperlukan penyusunan dan pembahasan dokumen Nota Kesepakatan antara Pemerintah Daerah (Provinsi/Kabupaten/Kota) dan Kementerian Pendidikan Dasar dan Menegah. Unduh format [di sini].

Baca Selengkapnya ...




Mekanisme Permohonan
Data Awal PPDB

Alur permintaan data awal PPDB dapat dilihat pada gambar di samping kanan. Penjelasan alurnya adalah sebagai berikut

Dasar Hukum Pelaksanaan PPDB Tahun Ajaran 2025/2026 dapat diunduh [di sini].

Penjelasan SOP Layanan Bantuan Teknis PPDB dapat di unduh [di sini].

Contoh Format Surat Permohonan untuk Data Awal Peserta Didik untuk PPDB dapat diunduh [di sini].

Contoh Format Surat Permohonan integrasi hasil PPDB dengan Database Dapodik dapat diunduh [di sini].

Baca Selengkapnya ...





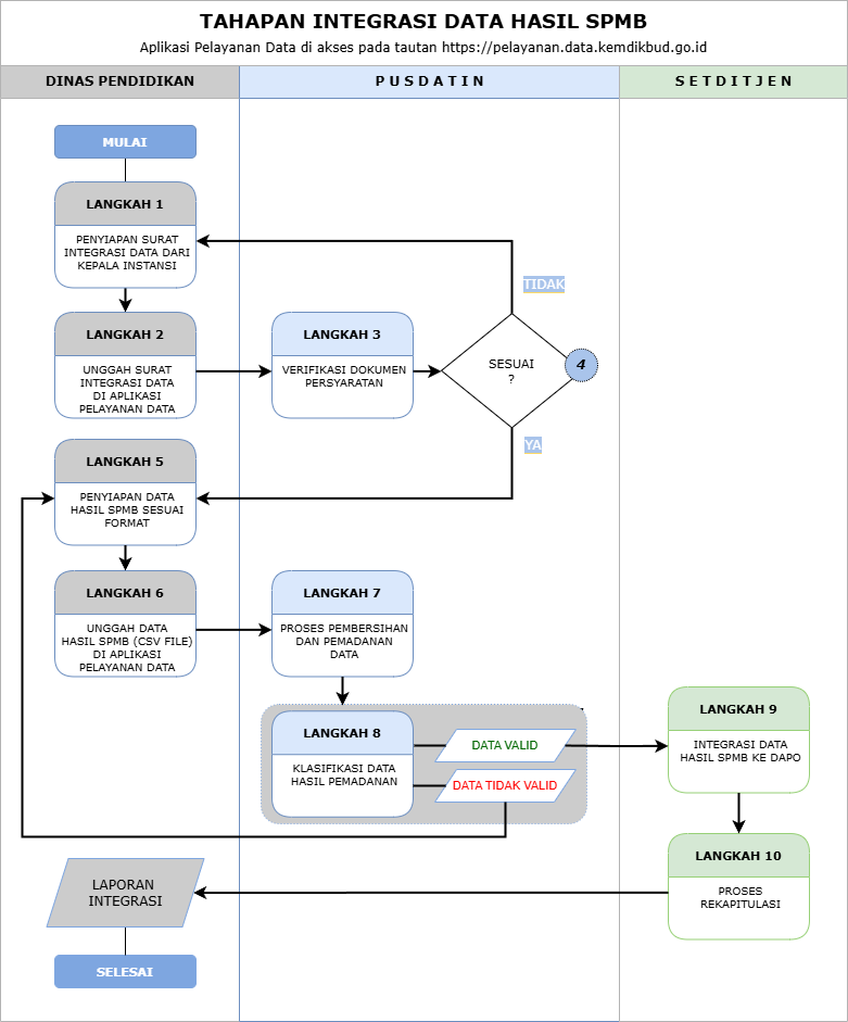
Mekanisme Integrasi
Data Hasil PPDB

Tahapan Integrasi data hasil PPDB dapat dilihat pada gambar di samping kiri. Langkah 1 s/d 4 berlaku bagi dinas pendidikan yang tidak menggunakan data awal PPDB dari Kementerian. Sedangkan bagi dinas pendidikan yang menggunakan data awal PPDB dari Kementerian, tahapan dimulai langsung dari Langkah 5.

Penjelasan alur dapat di unduh [di sini].

Contoh Format data hasil balikan PPDB [di sini].

Baca Selengkapnya ...